Behavior Controller
Introduction
The Behavior Controller module is a two-phase behavior orchestration system designed to generate, process, and evaluate structured tasks using Large Language Models (LLMs). It serves as the intelligent backend for any application that requires:
- Automated planning of tasks (e.g., multi-step execution flows)
- Decision-making based on prior context and structured rules
- Integration of internal (AIOS) and external (OpenAI) inference systems
- History-aware behavior execution using FrameDB pointers or local context
The system supports two distinct phases in task reasoning:
-
Phase 1: Behavior Planning
-
Generates a structured plan containing multiple tasks.
-
Each task includes attributes like execution type, dependencies, and configuration.
-
Phase 2: Behavior Execution
-
From the Phase 1 plan, selects the most appropriate action to execute next.
- Provides a
uidreferencing the chosen executable behavior.
Key Features
| Feature | Description |
|---|---|
| LLM Agnostic | Supports both AIOS-based and OpenAI-based inference |
| Structured Output | All outputs follow a strict JSON format based on provided templates |
| Historical Context Support | Retrieves and reuses data from past executions |
| Queue-Based Execution | Tasks are handled asynchronously using background workers |
| Full Lifecycle Management | Tracks task status, logs metadata, and stores results for traceability |
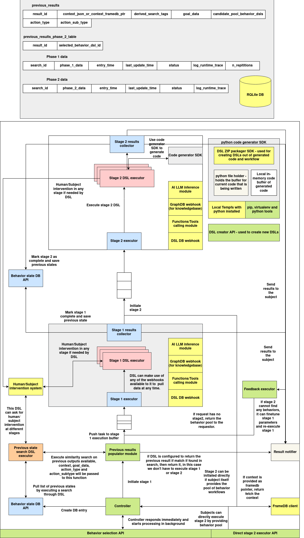
Architecture

The Behavior Controller is structured as a modular, two-phase reasoning pipeline designed to generate and select behavior plans using LLMs, DSL logic, and contextual memory. Each component plays a distinct role in orchestrating, enriching, executing, and finalizing behavior tasks.
Component Overview
| Component | Description |
|---|---|
| Behavior Selection API | The external entry point for the controller. Accepts POST requests for Phase 1 and Phase 2 via /process-phase-1-task and /process-phase-2-task. It initiates the task lifecycle, prepares metadata, and dispatches the request to the internal controller. |
| Previous Results Populator | Before planning begins, this module performs similarity-based or goal-matching retrieval from historical results. It enriches the current input with prior knowledge (context JSON or FrameDB pointers), enabling memory-aware behavior planning. |
| Stage 1 Executor | Executes Phase 1 logic using the Phase1Executor. It applies a prompt template and invokes either the internal AIOSLLM (gRPC) or external OpenAILLM (HTTP) to generate a structured plan—a list of behavior candidates with metadata like dsl, tool_id, or execution_type. |
| Stage 1 Results Collector | Receives the generated candidate plan from Stage 1 and stores it as a PreviousResults entry in the database. This makes the candidate pool available to Phase 2 and also reusable for future queries. |
| Stage 2 Executor | Runs Phase 2 logic using the Phase2Executor. Given a list of behavior candidates, it applies a second LLM prompt to select the most suitable uid representing the best next action. |
| Stage 2 Results Collector | Captures and persists the selected behavior uid in the PreviousResultsPhase2 table. This final result is returned to the client or passed downstream. |
| Feedback Executor | Triggered if Stage 2 fails to select a valid action. It adapts or rewrites the input (e.g., modifying the LLM prompt or removing invalid candidates) and re-invokes Stage 1 to regenerate a new behavior plan. |
| Result Notifier | Responsible for delivering the final outcome to downstream consumers. This could involve sending it to another system, pushing a status update, or logging the behavior decision. |
| FrameDB Client | Resolves framedb_ptr references by fetching the actual context data from FrameDB (a distributed Redis-based store). Enables large historical context blocks to be dereferenced without storing them inline in the SQL database. |
Task Lifecycle
Key Architectural Components
-
Flask API Layer
-
Receives external task requests via HTTP POST endpoints.
- Provides
/process-phase-1-taskand/process-phase-2-task. -
Passes incoming data to the
BehaviorControllerfor handling. -
Behavior Controller
-
Acts as the central orchestrator.
- Validates and persists incoming tasks.
- Submits tasks to the background processor.
-
Waits for result and updates task status.
-
TaskProcessor
-
Asynchronous background engine using
ThreadPoolExecutor. - Continuously monitors a queue for incoming tasks.
- Executes task logic (e.g., invoking LLM).
-
Pushes results to an output queue.
-
Phase Executors
-
Phase1Executor: Generates structured plans from inputs. Phase2Executor: Selects the most appropriate action.-
Both use configurable templates and can call either:
AIOSLLM(internal gRPC-based LLM)OpenAILLM(OpenAI API)
-
Database Layer
-
SQLAlchemy models persist:
- Task metadata (Phase1Data / Phase2Data)
- Output results (PreviousResults / PreviousResultsPhase2)
- CRUD interfaces support creation, updates, queries.
-
Results Handler
-
Maintains historical execution results.
- Supports fetching latest results for reuse (e.g., context construction).
-
Integrates with FrameDB for dereferencing
framedb_ptr. -
FrameDB Client
-
Resolves and fetches contextual data from a distributed Redis setup.
- Used when results store references to prior frame-based data.
Task Lifecycle
Phase 1 (Behavior Planning)
-
Request Received
-
User sends a POST request to
/process-phase-1-taskwithsearch_idandphase_1_data. -
Task Initialized
-
A
Phase1TaskDataobject is created. -
Stored in the database with status
pending. -
Submitted to Processor
-
Task is queued via
TaskProcessor.submit_task. -
Execution
-
A worker thread picks the task.
- Prepares input using latest Phase 1 results (context-aware).
- Calls
Phase1Executor.run_task(...)using LLM backend. -
Structured plan is returned.
-
Result Stored
-
Result is persisted.
- Task status updated to
completeorfailed.
Phase 2 (Behavior Selection)
-
Request Received
-
User sends a POST request to
/process-phase-2-taskwithsearch_idandphase_2_data. -
Task Initialized
-
A
Phase2TaskDataobject is created and stored. -
Submitted to Processor
-
Sent to the background queue.
-
Execution
-
Executor fetches task.
-
Calls
Phase2Executor.initialize_llm(...)to select next action. -
Result Stored
-
uidof selected action stored asPreviousResultsPhase2. - Status updated accordingly.
Schema
This section explains the core SQLAlchemy models used in the Behavior Controller system. These models define how tasks and results are stored in a relational database.
We will cover the following models:
Phase1DataPhase2DataPreviousResults
Phase1Data
Model Definition
class Phase1Data(Base):
__tablename__ = "phase_1_data"
search_id = Column(String, primary_key=True)
phase_1_data = Column(JSON, nullable=True)
entry_time = Column(Integer, default=int(time.now()))
last_update_time = Column(Integer, default=int(time.now()), onupdate=int(time.now()))
status = Column(String, nullable=True)
log_runtime_trace = Column(JSON, nullable=True)
n_repititions = Column(String, nullable=True)
Field Descriptions
| Field Name | Type | Description |
|---|---|---|
search_id |
String |
Unique identifier for the task (primary key). |
phase_1_data |
JSON |
Raw input data for the Phase 1 behavior planning task. |
entry_time |
Integer |
Unix timestamp representing when the task was created. |
last_update_time |
Integer |
Unix timestamp for last status update; auto-updated. |
status |
String |
Current status of the task (pending, complete, or failed). |
log_runtime_trace |
JSON |
Optional structured log or debug metadata from execution. |
n_repititions |
String |
Indicates how many repetitions of the plan are requested or executed. |
Phase2Data
Model Definition
class Phase2Data(Base):
__tablename__ = "phase_2_data"
search_id = Column(String, ForeignKey("phase_1_data.search_id"), primary_key=True)
phase_2_data = Column(JSON, nullable=True)
entry_time = Column(Integer, default=int(time.now()))
last_update_time = Column(Integer, default=int(time.now()), onupdate=int(time.now()))
status = Column(String, nullable=True)
log_runtime_trace = Column(JSON, nullable=True)
Field Descriptions
| Field Name | Type | Description |
|---|---|---|
search_id |
String |
Primary key and foreign key linking to Phase1Data.search_id. |
phase_2_data |
JSON |
Input data for Phase 2 decision-making based on the Phase 1 plan. |
entry_time |
Integer |
Task creation timestamp. |
last_update_time |
Integer |
Timestamp of last update (e.g., completion or failure). |
status |
String |
Task execution status (pending, complete, or failed). |
log_runtime_trace |
JSON |
Execution trace/logs for debugging Phase 2 decisions. |
PreviousResults
Model Definition
class PreviousResults(Base):
__tablename__ = "previous_results"
result_id = Column(String, primary_key=True)
context_json_or_context_framedb_ptr = Column(JSON, nullable=True)
derived_search_tags = Column(Text, nullable=True)
goal_data = Column(JSON, nullable=True)
candidate_pool_behavior_dsls = Column(JSON, nullable=True)
action_type = Column(String, nullable=True)
action_sub_type = Column(String, nullable=True)
Field Descriptions
| Field Name | Type | Description |
|---|---|---|
result_id |
String |
Unique identifier for the stored result. |
context_json_or_context_framedb_ptr |
JSON |
Stores either the actual context (as JSON) or a FrameDB pointer (with dereferencing instructions). |
derived_search_tags |
Text |
Tags derived from the search query or results, used for filtering/search. |
goal_data |
JSON |
Represents the original goal or objective metadata behind this task. |
candidate_pool_behavior_dsls |
JSON |
A list or map of DSLs that were considered as possible behavior choices. |
action_type |
String |
Broad category of action represented by this result (e.g., planning, routing). |
action_sub_type |
String |
More specific type of action (e.g., "fetch-weather", "allocate-node"). |
Processing Lifecycle
The Processing Lifecycle section outlines the full path a task follows—from submission via the REST API, through background processing, LLM invocation, and result persistence. This lifecycle applies independently to both Phase 1 (behavior planning) and Phase 2 (behavior execution), although the underlying mechanisms are similar.
Step 1: Task Submission via API
-
A client sends a POST request to either:
-
/process-phase-1-taskwithsearch_idandphase_1_data /process-phase-2-taskwithsearch_idandphase_2_data- These requests are handled by Flask routes which extract the payload and call methods on
BehaviorController.
Step 2: Task Initialization
-
The
BehaviorControllerconstructs an in-memory data object: -
Phase1TaskDataorPhase2TaskData, depending on the phase. - This data is serialized using
.to_dict()and stored in the corresponding SQLAlchemy model via the appropriate CRUD class (Phase1DataCRUD,Phase2DataCRUD). - The task is inserted into the database with a default status of
"pending".
Step 3: Task Submission to Processor
- The controller then submits the task to the background
TaskProcessorusing:
python
waiter = task_processor.submit_task(search_id, mode, task_data.to_dict())
-
This internally creates a
Taskobject containing: -
search_id mode(either"phase1"or"phase2")-
full input data dictionary
-
The
Taskis placed into an input queue monitored by a thread.
Step 4: Asynchronous Processing
- A worker thread inside the
TaskProcessorpicks up the task from the queue and executes it via:
python
result = task.execute()
-
The
Task.execute()function calls the appropriate LLM executor: -
Phase1Executor.run_task(...) -
Phase2Executor.initialize_llm(...) -
These executors use templates and configuration to invoke either:
-
AIOSLLMvia gRPC -
OpenAILLMvia OpenAI's HTTP API -
The LLM returns a JSON-formatted result, which is parsed and returned.
Step 5: Result Collection and Status Update
- The result is placed in the
output_queue. - The controller waits on the
TaskWaiter.get()method to retrieve the result. -
Once the result is available:
-
It is stored if needed (e.g., via
create_phase_1_resultorcreate_phase_2_result). -
The corresponding SQLAlchemy record is updated:
- If successful →
status = "complete" - If failed or timed out →
status = "failed"
- If successful →
Step 6: Historical Usage and FrameDB Support (Phase 1 only)
- During Phase 1 input preparation, the system may call:
python
get_latest_phase_1_results(history_value)
-
This returns previously stored
PreviousResults, which may contain either: -
Raw context JSON, or
-
A
framedb_ptrto fetch from FrameDB (via Redis). -
If a
framedb_ptris present: -
FrameDBFetchClientresolves the pointer using routing logic. -
Data is fetched securely from the appropriate Redis node.
-
This context is embedded into the input data passed to the LLM executor, enabling memory-based reasoning.
LLM Executor Interface
The Behavior Controller module uses a unified interface to interact with multiple LLM backends for executing structured behavior logic. This interface is abstracted via the BehaviorAPI protocol and implemented by two concrete classes:
AIOSLLM: Internal inference system using gRPC (used with AIOS framework)OpenAILLM: External OpenAI models via REST API
These backends are invoked through the Phase1Executor and Phase2Executor depending on the phase of processing.
BehaviorAPI Interface
Located in generator.py, the BehaviorAPI class defines the abstract behavior expected from any LLM integration.
class BehaviorAPI(ABC):
def search(self, task_description: str, descriptors: Dict[str, str]) -> str:
pass
However, in practice, the interface is implemented through a more specific method called generate(...), which both AIOSLLM and OpenAILLM expose directly.
AIOSLLM (gRPC-based Internal Inference)
Purpose
Used when behavior planning or execution is routed through an internal AIOS inference block.
Key Characteristics
| Property | Description |
|---|---|
| Transport | gRPC |
| Message Format | Protobuf (BlockInferencePacket) |
| Channel | BlockInferenceServiceStub |
| Input | Pre-processed task description + serialized as JSON bytes |
| Output | Inference result (string, usually JSON) |
Usage Flow
llm_instance = AIOSLLM(...)
result = llm_instance.generate(task_description, descriptors)
The generator builds and sends a gRPC request with fields such as:
block_id,instance_id,session_id, etc.- Optional
frame_ptrandquery_parameters data: The actual task input in bytes
OpenAILLM (OpenAI via REST)
Purpose
Connects to OpenAI’s public API (e.g., GPT-4, GPT-4o) for generating structured task responses.
Key Characteristics
| Property | Description |
|---|---|
| Transport | HTTPS |
| Library | openai Python client |
| API | chat.completions.create |
| Input | Task description passed as a user message |
| Output | Extracted message.content from the first choice |
Usage Flow
llm_instance = OpenAILLM(api_key="...", model="gpt-4o")
result = llm_instance.generate(task_description, descriptors)
The generate function builds a message list:
[
{"role": "system", "content": "..."},
{"role": "user", "content": "..."}
]
And returns the final output string from the OpenAI response.
Template Injection
Both Phase1Executor and Phase2Executor use fixed prompt templates for consistent structure. These templates are injected as part of the descriptors:
- Phase 1 (planning template): Returns a structured JSON plan of tasks.
- Phase 2 (decision template): Returns a single UID as the selected action.
These templates enforce consistency in outputs regardless of the backend used.
Summary of Executor Responsibilities
| Executor | Method | Template Use | Output Format |
|---|---|---|---|
Phase1Executor |
run_task(...) |
Planning | JSON with list of tasks |
Phase2Executor |
initialize_llm(...) |
UID selection | JSON with "uid" |
Each executor constructs the final prompt and calls .generate(...), abstracting the LLM source behind a consistent interface.
Result Management
The Behavior Controller maintains detailed records of task execution outputs using the results_handler.py module and the corresponding SQLAlchemy models. These records serve multiple purposes:
- Enable re-use of prior task context for new inferences (especially Phase 1).
- Allow traceability and auditing of task outcomes.
- Facilitate frame-based dereferencing of large context blobs using FrameDB pointers.
This section covers how results are stored, retrieved, and utilized during task execution.
Phase 1 Results
Phase 1 results represent the output of behavior planning tasks. These are stored using the PreviousResults SQLAlchemy model and the PreviousResultsData dataclass.
Storage
create_phase_1_result(result_data: PreviousResultsData)
- Converts the result data object to a dictionary.
- Persists it using
PreviousResultsCRUD.create(...).
Fields Stored
| Field | Purpose |
|---|---|
result_id |
Unique identifier for the result |
context_json_or_context_framedb_ptr |
Raw context or pointer to FrameDB |
derived_search_tags |
Tags derived from task inputs or goals |
goal_data |
Information about the intended objective |
candidate_pool_behavior_dsls |
All DSLs considered for the plan |
action_type / action_sub_type |
Metadata to classify the behavior |
Phase 2 Results
Phase 2 results represent the selected behavior decision for a given planned task. They are stored using the PreviousResultsPhase2 model and the PreviousResultsPhase2Data dataclass.
Storage
create_phase_2_result(result_data: PreviousResultsPhase2Data)
- Stores the selected DSL ID (
uid) linked to a prior result.
Fields Stored
| Field | Purpose |
|---|---|
result_id |
Links back to the corresponding Phase 1 result |
selected_behavior_dsl_id |
The chosen behavior/action UID for execution |
Retrieving Historical Results
Historical Phase 1 results are retrieved when preparing new task input data for LLMs. This enables context-aware processing by feeding the LLM with previous decisions or task states.
Retrieval
get_latest_phase_1_results(limit: int)
- Fetches the most recent
PreviousResultsentries ordered byresult_id. - Returns them as
PreviousResultsDatainstances.
This retrieval logic is embedded in:
prepare_input_data_phase_1(task_data)
Which constructs an input context as:
{
"history": [context1, context2, ...],
"task": task_data
}
FrameDB Pointer Support
If a result contains a framedb_ptr (instead of raw JSON context), the system invokes:
FrameDBFetchClient.fetch_data_from_framedb_ptr(framedb_ptr)
This allows large or remote context blocks to be efficiently referenced and resolved on demand, without storing them directly in the SQL database.
REST API Documentation
The Behavior Controller exposes two REST API endpoints using Flask, designed to receive and process behavior tasks in two phases. Each endpoint accepts a structured JSON payload, triggers asynchronous processing, and returns the result.
Base URL
http://<host>:8888/
1. POST /process-phase-1-task
Description
Submits a Phase 1 behavior planning task. The system processes the input, optionally augments it using prior context, invokes the LLM, and returns a structured task plan.
Endpoint
POST /process-phase-1-task
Request Payload
{
"search_id": "string", // Unique ID for the task
"phase_1_data": { ... } // Task input as JSON
}
Response Format
{
"success": true,
"data": {
"status": "success",
"processed_data": { ... } // LLM-generated structured plan
}
}
If processing fails:
{
"success": false,
"message": "Error message"
}
Example cURL
curl -X POST http://localhost:8888/process-phase-1-task \
-H "Content-Type: application/json" \
-d '{
"search_id": "task-123",
"phase_1_data": {
"input_description": "Plan a 3-step workflow to analyze traffic data."
}
}'
2. POST /process-phase-2-task
Description
Submits a Phase 2 behavior execution task. The system processes the plan, uses an LLM to select the best action, and returns a uid representing the chosen behavior.
Endpoint
POST /process-phase-2-task
Request Payload
{
"search_id": "string",
"phase_2_data": { ... }
}
Response Format
{
"success": true,
"data": {
"status": "success",
"processed_data": {
"uid": "selected-action-id"
}
}
}
If processing fails:
{
"success": false,
"message": "Error message"
}
Example cURL
curl -X POST http://localhost:8888/process-phase-2-task \
-H "Content-Type: application/json" \
-d '{
"search_id": "task-123",
"phase_2_data": {
"planned_tasks": [
{
"task_id": "task_1",
"description": "Analyze traffic by city",
"execution_type": "tool_call",
"tool_id": "traffic_analyzer",
"parameters": { "city": "Mumbai" }
}
]
}
}'
Status Codes
| Code | Description |
|---|---|
200 |
Task accepted and processed successfully |
400 |
Missing required fields or invalid input |
500 |
Internal server error (e.g., processing failure, LLM timeout) |